作為風險級別最高的三類醫療器械,如果科學地選購、佩戴彩瞳成為困擾消費者的難題。

圖片來源:Pixabay
你了解彩瞳么?不同材質的彩瞳鏡片有什么區別?多久拋期的彩瞳更健康?初次配戴彩瞳需要注意什么……
近年來,彩瞳成為年輕消費者出街、通勤的必備單品。但作為風險級別最高的三類醫療器械,如何科學的選購/配戴彩瞳成為困擾消費者的難題。
CBNData調研數據顯示,盡管有七成消費者在選購彩瞳鏡片前會提前了解相關知識,但在選購彩瞳鏡片前,接受專業驗配和試戴的消費者不超過五成,而在購買&配戴彩瞳后,能夠定期隨訪檢查眼部狀況的消費者僅超過一成,多數消費者尚未形成科學的彩瞳配戴意識和習慣。
與此同時,受不適配彩瞳或不正確配戴方式的影響,超七成用戶在配戴彩瞳時曾出現過眼部問題。
為解決中國消費者彩瞳選配與使用難題,moody × 中國眼谷角膜接觸鏡研究院(即中國眼谷&moody角膜接觸鏡技術創新研究院,其他同理)聯合天貓健康,邀請了41位視光學、醫學、材料學全領域的權威專家組成專家顧問團*,結合大量臨床實踐經驗和消費者洞察,計劃發布行業首個《彩色角膜接觸鏡規范驗配白皮書》,旨在以權威視角為彩瞳行業建立標準。
在此基礎上,5月31日,moody聯合CBNData、天貓健康發布首個《2022中國彩瞳行業指南》(以下簡稱“《指南》”,點擊文末“閱讀原文”可直達完整版指南)?!吨改稀吠ㄟ^對彩瞳消費市場、消費人群和彩瞳相關指標進行分析,從健康性和舒適度兩大重要標準出發,為彩瞳配戴人群提供專業、科學、有效的選配、使用及護理指南,推動彩瞳行業的健康發展。
“長時高頻、場景多元”:彩瞳消費人群需求日趨多樣化
隨著彩瞳在日常生活中“曝光”頻率的增加,消費者在彩瞳的選購及配戴方面逐漸呈現出多樣化的趨勢。
CBNData調研數據顯示,超五成消費者每周配戴彩瞳的頻次達3-4次,近兩成消費者每天都會配戴彩瞳。而從時間維度上來看,近五成消費者每日配戴彩瞳時長達7-8個小時,近四成消費者每日配戴時間在4-6小時左右,但也有近一成的消費者每天配戴彩瞳時間長達9-12個小時。
但實際上,彩瞳配戴時間越長,眼睛越容易出現干澀、疲勞等狀況。根據moody × 中國眼谷角膜接觸鏡研究院的建議,彩瞳初次配戴者建議配戴時長在4-6小時,常規情況下,彩瞳每日最佳配戴時長為8小時,最長不能超過12小時,尤其禁止過夜戴鏡。
受日常生活場景差異影響,不同年齡段配戴彩瞳的場景也呈現出一定的差異化。CBNData調研數據顯示,大多仍處于上學階段的00后,多偏好上課場景;95后則主要以旅行、看電影、約會及漢服等興趣場景為主;90后及85后則習慣在上班通勤時間配戴。其中,90后對彩瞳產品的安全健康性在意程度最高。
不過,盡管消費者在彩瞳的配戴習慣、偏好的配戴場景方面呈現出一定差異,但對彩瞳的安全性、健康性都有著較高的要求。CBNData調研數據顯示,消費者在選購彩瞳產品時,會著重關注配戴周期、含水量、材質等方面。
健康性和舒適度,成為彩瞳選配的兩大核心標準
CBNData調研數據顯示,超七成用戶在配戴彩瞳時曾出現眼部健康問題,眼睛疲勞、分泌物增多、眼睛發漲為高發癥狀;另有七成彩瞳配戴者曾出現過眼睛干澀、有異物感、發癢等眼不適問題。
因而在彩瞳的選配過程中,有超五成消費者認為健康性和舒適度是彩瞳選配時的兩個重要條件。
而根據《彩色接觸鏡規范驗配白皮書》,對于彩瞳配戴者而言,健康性是彩瞳配戴的首要條件,彩瞳舒適度則受多個因素的影響。
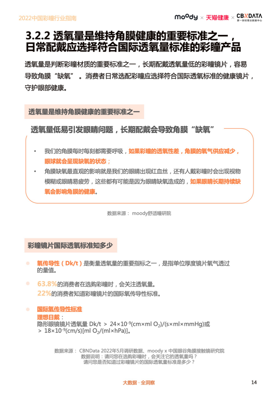
關注彩瞳配戴健康性,選對透氧量和拋期是關鍵
moody × 中國眼谷角膜接觸鏡研究院指出,健康性的重要關注標準之一為鏡片透氧量,此外拋期的長短也是影響因素之一。
其中,透氧量是判斷彩瞳材質好壞的重要標準之一。衡量透氧量的標準為鏡片傳導氧氣的能力即氧傳導性,是避免角膜產生缺氧等改變的健康指標之一。
moody舒適瞳研院指出,由于角膜每時每刻都需要呼吸,如果彩瞳的透氧性差,角膜的氧氣供應減少,整個眼球會呈現缺氧的狀態,最常見的影響就是眼睛會出現紅血絲、易疲勞或是出現視物模糊的癥狀,更有甚者會影響角膜的健康。
根據Holden&Mertz的研究結果,符合眼健康的理想日戴鏡片氧傳導性標準,即彩瞳/隱形眼鏡透氧量為
Dk/t值>24×10-9(cm×ml O2)/(s×ml×mmHg)
或>18×10-9(cm/s)[ml O2/(ml×hPa)]
然而據 CBNData 5月調研數據,僅22%的消費者了解彩瞳鏡片的透氧量標準。為保障眼部健康,消費者日常選配應選擇符合國際透氧標準的健康鏡片。如moody太空DISCO系列、少女白日夢系列、Line Friends日拋系列,其鏡片透氧量滿足透氧量標準,符合消費者日常選配的需求。
但由于不同地域空氣中氧氣含量有一定差異,不同地域下彩瞳配戴者容易產生的眼部健康問題也有一定差異。在這種情況下,moody舒適瞳研院認為,一般透氧量越高的彩瞳/隱形眼鏡,對眼健康越有利。
在拋期長短的選擇方面,moody × 中國眼谷角膜接觸鏡研究院指出,周期越短的彩瞳鏡片,由于鏡片沉淀物(淚液中的油脂、蛋白)而引起的眼部不良反應越少,彩瞳/隱形眼鏡周期選擇提倡越短越健康。
消費者同樣對短拋期鏡片的健康性有著較為明確的認知,在CBNData調研中,超過五成的消費者認為日拋型鏡片相比其他拋期鏡片更具有健康性。同時在2019.05-2022.01階段天貓線上不同拋期彩色隱形眼鏡消費趨勢中,日拋型鏡片消費上升趨勢明顯,遠超月拋、年拋、季拋等其他拋期產品,受到消費者青睞。
舒適度受到更多因素影響,含水量是重要指標
相比于健康性,彩瞳消費者的戴鏡舒適度則受到主觀感受、環境因素、鏡片參數與眼部適配性等多個因素的影響。通常情況下,消費者需要結合自身狀況,規范驗配和試戴評估來選擇適合的鏡片。
這其中,含水量是影響彩瞳配戴舒適性的重要因素之一。
《指南》顯示,含水量主要指鏡片中水重量占總重量的比例,是保持鏡片柔軟和正常使用的重要條件。根據FDA(美國食品藥品管理局)的規定,彩瞳鏡片含水量以50%為判定標準,高于50%為高含水量,低于50%為低含水量。
CBNData調研數據顯示,超六成消費者在選購彩瞳時會關注鏡片的含水量問題,其中八成以上消費者更青睞高含水量鏡片。高含水量鏡片,延展性好,更柔軟,對于眼部較健康的人群而言,上眼更加舒適,配戴感受更好。但由于戴鏡舒適度同樣受到多個因素影響,消費者選配應結合自身情況選擇不同含水量鏡片。如眼睛本身比較干澀或長期處于比較干燥環境的人群而言,低含水量鏡片配戴舒適性則相對較強。
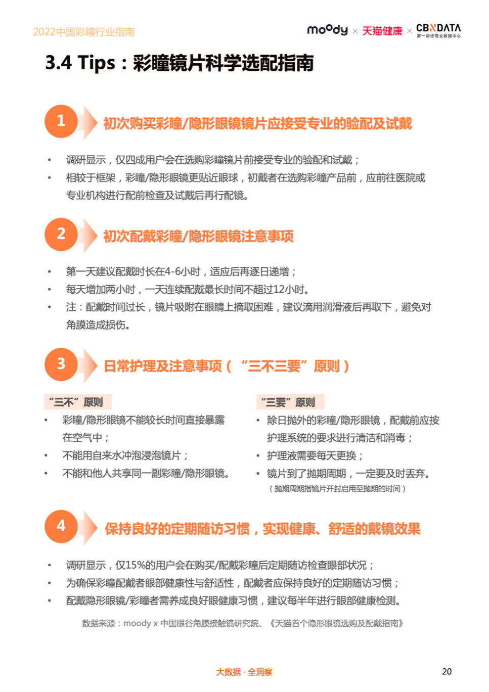
而為了幫助更多消費者選購到適配度更高、健康性更好、舒適度更強的彩瞳鏡片,《指南》也提出了關于初次購買彩瞳/隱形眼鏡、初次佩戴彩瞳/隱形眼鏡、彩瞳日常護理等方面的彩瞳鏡片科學選配指南Tips。
總的來看,當前市場環境的多元、用戶消費習慣的變遷都為彩瞳行業的發展提供了“肥沃的土壤”。《指南》數據指出,MAT2022(2021.05-2022.04)彩瞳銷售額占整個隱形眼鏡市場的近七成比例。此外,MAT2021(2020.05-2021.04)彩瞳行業消費增速近70%,呈高速發展趨勢,未來潛力十足。
然而,根據國家藥品監督管理局規定,彩瞳屬于風險級別最高的第三類醫療器械產品,選購/配戴彩瞳前必須經過專業、規范的驗配,這也要求規模日漸龐大的彩瞳消費者需要掌握更多彩瞳選購、配戴方面的相關知識。
在市場的高速發展下,moody作為國內彩瞳行業頭部品牌,針對當前市場上不規范、不科學的彩瞳選配方式,積極整合業內權威專家資源,推動國內彩瞳行業在研發、生產等方面趨向規范化發展,同時增強了消費者在彩瞳選配方面的健康意識。
而此次moody × 中國眼谷角膜接觸鏡研究院聯合天貓健康規劃發布的《彩色角膜接觸鏡規范驗配白皮書》結合行業內多位權威專家的意見,為彩瞳行業的科研性、專業性提供多方面的指導意見;《2022中國彩瞳行業指南》從消費者感知入手,通過對彩瞳選配過程中注意事項的科普,更好地幫助消費者實現彩瞳的科學配戴。二者結合,展現出了當前行業、學術機構、消費者多方對于彩瞳行業的良性發展所作出的共同努力,同時也為更多新消費賽道的持續發展打造了參考樣本。
*專家顧問團指:《彩色角膜接觸鏡規范驗配白皮書》專家顧問團
CBNData行業社群會員免費招募啦!
人脈拓展 資源對接 情報分享 影響力打造 多重福利 ……
掃碼添加客服,加入精英社群
好文章,點個贊
版權提示
轉載第一財經商業數據中心原創稿件,請于文首標明來源、作者,并保持文章完整性。非第一財經商業數據中心原創稿件,未經許可,任何人不得復制、轉載、或以其他方式使用。如需轉載或以其他方式使用稿件內容,請聯系CBNData客服DD-4(微信ID:CBNDataDD4)






